董事长、副董事长、总经理、副总经理……7人集体辞职!股价暴涨20%
7名“董监高”,集体辞职!
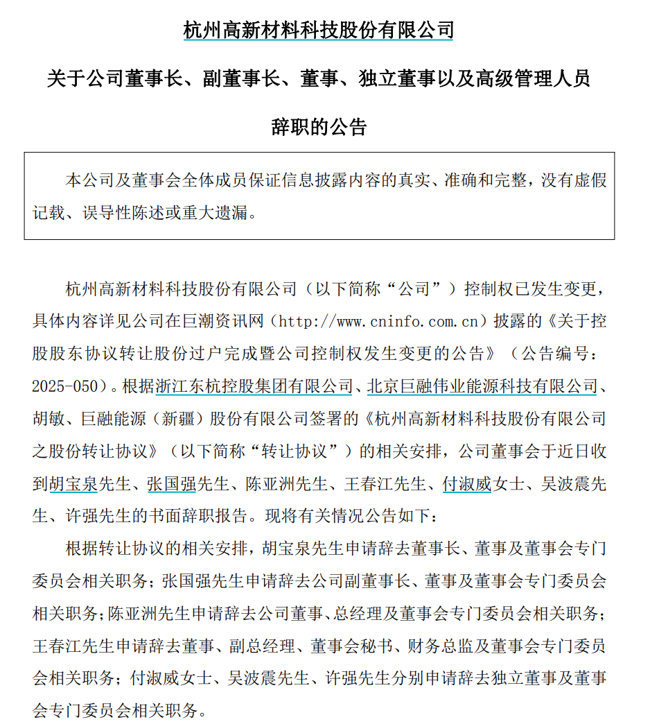
9月4日晚间,杭州高新发布关于公司董事长、副董事长、董事、独立董事以及高级管理人员辞职的公告。

杭州高新表示,将尽快完成相关董事及高级管理人员的选聘工作,并对上述辞职“董监高”任职期间的工作表示感谢。
来看详情——
7名“董监高”辞职
系转让协议安排
公告显示,此次杭州高新共有7名“董监高”辞职,其中,胡宝泉申请辞去董事长、董事及董事会专门委员会相关职务,张国强申请辞去副董事长、董事及董事会专门委员会相关职务,陈亚洲申请辞去董事、总经理及董事会专门委员会相关职务,王春江申请辞去董事、副总经理、董事会秘书、财务总监及董事会专门委员会相关职务,付淑威、吴波震、许强分别申请辞去独立董事及董事会专门委员会相关职务。
杭州高新称,上述人员的原定任期为2024年2月19日至2027年2月18日。上述董事会成员的辞职将导致公司董事会成员人数低于《公司章程》规定的最低人数。根据上述人员的辞职报告,上述董事在公司股东会选举产生新任董事前,将继续履行董事职务及董事会专门委员会相关职务。
为确保公司正常运作,在杭州高新董事会选举产生新任总经理前,陈亚洲将继续履行总经理职务;在董事会选举产生新任董事会秘书和财务总监前,王春江将继续履行董事会秘书和财务总监职务。
杭州高新表示,将尽快完成相关董事及高级管理人员的选聘工作,并对上述辞职“董监高”任职期间的工作表示感谢。
7名“董监高”同日辞职,与近期杭州高新的控制权变更直接相关。前一日,杭州高新发布公告称,东杭集团向巨融伟业转让其所持有的杭州高新19.03%股份事宜已完成过户登记,公司控股股东变更为巨融伟业,实际控制人变更为林融升。
根据此前协议安排,交割日后,杭州高新的董事全部由受让方及符合公司章程规定的提名方提名,经营管理层由改组后的董事会聘任。杭州高新原有各董事、高级管理人员卸任、离职所涉及的经济补偿金金额合计总额上限不超过50万元,超出部分由转让方补偿。
此外,转让方应负责协调杭州高新现任全部董事于交割日当日递交辞职报告,辞职报告需明确自股东会选举完毕改组后的董事会之日起生效。
控制权变更完成
走出20cm涨停
公开信息显示,杭州高新是一家专注于线缆用高分子材料研发、生产与销售的高新技术企业,产品广泛运用于电力、能源、建筑、交通、通信、工程机械、汽车等领域,主要原材料为PVC、PE、EVA树脂等石油化工衍生品。
业绩方面,8月25日晚间,杭州高新发布2025年半年度报告。报告显示,公司2025年上半年营业收入为1.97亿元,同比增长28.79%;归母净利润为-685.45万元,同比增长21.54%。
杭州高新此次“易主”速度颇快。6月30日晚间,杭州高新披露关于筹划公司控制权变更事项的停牌公告,次日即宣布巨融伟业拟拿下公司控制权。
8月8日,杭州高新原控股股东东杭集团与巨融伟业方面签署转让协议,并披露权益变动报告书等相关材料。根据协议,东杭集团通过协议转让的方式向巨融伟业转让其持有的杭州高新2410.59万股股份(占总股本19.03%),转让价格为20.5253元/股,转让价款约为4.95亿元。
新股东方面,巨融伟业成立于2017年,穿透后股东为新疆巨融能源(集团)有限公司,实控人为林融升。
据悉,巨融能源是一家以能源化工为主的绿色清洁能源供应企业。公司天然气板块下辖4个LNG工厂,年度液化天然气总产能达300万吨。油气站板块在河西走廊沿线主干道建设运营加油、加气、充电综合服务站。物流板块拥有300余辆LNG、CNG运输槽车,年运输能力达100余万吨。
杭州高新在此前公告中表示,此次权益变动有利于双方开展全方位的战略合作,实现产业资源、技术研发、供应链等多方面的战略协同及互补,提升上市公司核心竞争力,同时,为巨融集团能源化工战略转型提供关键产业支点。
另外,近期巨融能源方面招聘董事会秘书的职位,引发市场关注。招聘信息中提到,“制定并推动市值管理策略”“协助拓展产业资本、国资基金、CVC等战略投资资源”“熟悉半导体产业链、具备半导体企业董秘或IR经验者优先”。
9月4日,杭州高新逆市大涨,开盘不久后即封住20cm涨停。截至当日收盘,杭州高新股价为21.01元/股,涨幅为19.99%。
(文章来源:中国基金报)
- 随机文章
- 热门文章
- 热评文章
- 《2025版防范电信网络诈骗宣传手册》发布,《2025版防范电信网络诈骗宣传手册》发布
- 证监会发布新规 “1+6”为科技企业保驾护航,证监会发布新规 “1+6”为科技企业保驾护航
- 前5月浙江余姚对中亚五国出口增长72.5% 净水设备抢手,前5月浙江余姚对中亚五国出口增长72.5% 净水设备抢手
- 夏宝龙19日在香港进行考察调研,夏宝龙19日在香港进行考察调研
- 睡不醒、餐后困倦就是“胰岛素抵抗”了?丨中新真探,睡不醒、餐后困倦就是“胰岛素抵抗”了?丨中新真探
- 华侨吴静讲述南京中山陵孙中山坐像原模“百年归乡路”,华侨吴静讲述南京中山陵孙中山坐像原模“百年归乡路”
- 中央气象台继续发布暴雨黄色预警,中央气象台继续发布暴雨黄色预警
- 新型装备破解检修难题 北京首次对胡同配电线路开展带电综合检修作业,新型装备破解检修难题 北京首次对胡同配电线路开展带电综合检修作业
- 2025中法文化之春·夏至音乐日(顺德站)启动,2025中法文化之春·夏至音乐日(顺德站)启动
- 内塔尼亚胡:以色列有能力打击伊朗所有核设施,内塔尼亚胡:以色列有能力打击伊朗所有核设施
- 只许自己大补不许他人进补,美国身虚又心虚,只许自己大补不许他人进补,美国身虚又心虚
- “甘味”出海新象:从“鲜”到优的全球吸引力,“甘味”出海新象:从“鲜”到优的全球吸引力
- 上半年港股募资规模登顶全球 两地证监会正考虑全面优化港股通
- 1[担保]中青旅(600138):中青旅为控股子公司提供担保
- 2北京中轴线篆刻作品在故宫展出北京中轴线篆刻作品在故宫展出
- 3英国投资代表团走进数贸会 探数字合作新机遇,英国投资代表团走进数贸会 探数字合作新机遇
- 4港股午评|恒生指数早盘涨1.88% 恒生生物科技指数大涨3.77%
- 5国产首台28 纳米关键尺寸电子束量测量产设备出机
- 6富煌钢构(002743):发行股份及支付现金购买资产并募集配套资金暨关联交易的进展公告
- 72025上海世界移动通信大会:机器人纷纷搬出“看家本领”,2025上海世界移动通信大会:机器人纷纷搬出“看家本领”
- 8个人购机器人最高优惠1500元 北京首办机器人消费节
- 9简仪产品在高性能数据采集与控制系统的应用
- 10“甘味”出海新象:从“鲜”到优的全球吸引力,“甘味”出海新象:从“鲜”到优的全球吸引力
- 11除肇庆怀集外 广东受灾地区基本恢复供电,除肇庆怀集外 广东受灾地区基本恢复供电
- 12荔枝跌成白菜价,“贵族水果”为何集体走下神坛?,荔枝跌成白菜价,“贵族水果”为何集体走下神坛?
- 13美联储突爆大消息!美国9月非农就业报告未能如期公布
- 1第二十三届“海创会”签约项目总投资超300亿元,第二十三届“海创会”签约项目总投资超300亿元
- 220个项目在广州南沙集中签约 总投资逾154亿元,20个项目在广州南沙集中签约 总投资逾154亿元
- 3空调一年没用开启前最好清洗一下丨中新真探,空调一年没用开启前最好清洗一下丨中新真探
- 4求职遇到“招转贷”怎么办?人社部回应,求职遇到“招转贷”怎么办?人社部回应
- 5京津冀文化产业协同发展天津中心成立,京津冀文化产业协同发展天津中心成立
- 6吉林延边推动地方特产开拓韩国市场,吉林延边推动地方特产开拓韩国市场
- 7上海文史馆馆员书画作品展启幕 展现“江山如此多娇”,上海文史馆馆员书画作品展启幕 展现“江山如此多娇”
- 8湖南锂资源创新应用大会在临武举行 展示5项新科技成果,湖南锂资源创新应用大会在临武举行 展示5项新科技成果
- 9宁夏铁路部门开辟助农增收“黄金通道”,宁夏铁路部门开辟助农增收“黄金通道”
- 10广西恐龙奥秘科学馆启幕 打造AI+数智化科普新范式,广西恐龙奥秘科学馆启幕 打造AI+数智化科普新范式
- 11在廊坊买全球:“一站式”畅享世界好物,在廊坊买全球:“一站式”畅享世界好物
- 12湘粤合作发展避暑康养产业 共拓大湾区市场,湘粤合作发展避暑康养产业 共拓大湾区市场
- 132021年以来广东累计减少松材线虫病发生面积超百万亩,2021年以来广东累计减少松材线虫病发生面积超百万亩
- 最大“肉签”超6万元!新股赚钱效应飙升
- 港股大涨 节后A股怎么走?10月券商金股出炉 兆易创新、药明康德受青睐
- 高市早苗当选自民党总裁 日本股债汇后续如何走?
- 美联储突爆大消息!美国9月非农就业报告未能如期公布
- 融资余额突破2.4万亿元 科技龙头被猛加仓!低PE+机构扎堆关注股揭晓
- 国庆港股火力全开:恒指狂飙破27000点 估值优势迎资金连续流入
- 30家公募掘金定增市场 23家定增全部浮盈 股债名将聚焦硬科技赛道
- 有棵树三股东被证监会立案调查 涉嫌未按规定披露其他重大信息
- 埃夫特-U大宗交易成交10.00万股 成交额228.80万元
- 兴证策略:10月新一轮上行正在蓄势
- 让AI听懂血流的声音!汉王新产品成为CMEF展会焦点
- 声通科技:2025年中期盈利7472.3万元 同比扭亏
- 智元机器人入主 上纬新材市值上演18倍“奇幻漂流”
- 申万宏源策略:A股还处于小波段休整中
- 秦安股份终止定增收购亦高光电 拟现金收购
- 股市“捉妖”!量化私募跑路真相曝光 利用FOF进行场外配资、操纵市场